Level measurement, which is the detection of the phase split between vapor/liquid, liquid/liquid, vapor/solid and even liquid/solid, is a key parameter in the operation and control of modern industrial processes. A reliable outcome depends on the phase conditions being relatively consistent under all process conditions. Unfortunately, the importance of level control isn't always appreciated (see "Don't Underestimate Overfilling's Risks.") Failure to measure level reliably has resulted in some of the most serious industrial accidents, including those at the Buncefield, U.K., fuel storage depot and BP's Texas City refinery.
The technologies to measure and transmit process level have evolved significantly since the 1960s. Impulse lines, used to connect instruments to the process, appear less frequently on new installations and are being replaced on existing ones. (Where used, they require specialist knowledge during design, installation and maintenance for reliable measurement.)
Today, sensor developments coupled with data transmission innovation offer reduced installation costs, simplified maintenance and enhanced plant performance.
DATA DELIVERY
Transmission technology development has allowed universal application of self-powered two-wire 4–20 mA dc signals. In addition, SMART transmitters provide bidirectional digital communication and diagnostics capability via the HART (Highway Addressable Remote Transducer) protocol. The 4–20 mA and HART digital signals share the same wiring, offering a centralized capability to configure, calibrate, characterize and diagnose devices in real time, together with reporting capability. Data can be captured from multi-parameter devices without additional hardware, providing predictive maintenance capability.
Meanwhile, development in fieldbus digital communication has enabled field devices to be connected using a single cable bus structure, reducing cabling, installation time and cost. Fieldbus is a device-level network that sacrifices speed for security. Several protocols are available, with Modbus, Profibus PA and Foundation being the most common. (See: "Take Advantage of Fieldbus.")
Fieldbus technology is more complex and costly, requiring suppliers to provide sensor options to meet the different standards. Plant layout, sensor interface capabilities and data management infrastructure guide fieldbus selection.
MEASUREMENT TECHNOLOGIES
Here, we'll focus on liquid level measurement because it's usually the key to reliable and safe plant operation. Normally processors hold flows steady and let levels change within limits — this requires reproducibility. Accuracy is important for tanks used for stock and custody control.
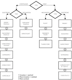
A variety of mechanical and electronic technologies for level measurement are available:
Hydrostatic. This continuous indirect method measures the pressure due to liquid level and density plus over-pressure. The sensor measures the difference between this pressure and a reference one, normally atmospheric; so, it's not well suited for vacuum and pressure service. Instruments come in flanged-mounted or rod-insertion styles, the latter not being recommended for turbulent conditions. Typical accuracies claimed are ±0.2% of reading but this depends on process fluid properties and conditions.
Float displacer. Suitable for point or continuous applications, it measures the change in buoyancy via a torque tube, lever or servo arrangement. The continuous measuring range is set by the displacer length immersed in the tank's external cage, which is preferable for noisy applications, or servo mechanism. The point method uses a float, with the range being limited by the length of the float arm.
Nucleonic. Good for point or continuous duties, this non-contact method, which is independent of fluid density and viscosity, measures the signal strength of a radioactive source beamed across a vessel and has typical ranges of 0.24 m to 3.36 m. Accuracies generally claimed are ±2% of reading. It's the preferred method for monitoring level in flash vessels and reboilers under all temperature and pressure conditions.
Radar. Applicable to point or continuous applications, it measures the travel time of an impulse reflected from the liquid surface. Interference echoes from tank internals, and agitators are suppressed and signals can be characterized to give liquid volume. The sensor doesn't contact the liquid but is exposed to headspace conditions, which don't affect the measurement. Reflectivity requires the liquid dielectric constant, εR, to be at least 1.4 (hydrocarbons are 1.9–4.0, organic solvents are 4.0–10 and conductive liquids are over 10). Adjusting the antenna and signal conditions allows tailoring to the particular process, with guided radar used for low εR and turbulent conditions. The method can handle custody transfer because of its claimed accuracy of ±0.5mm.
Capacitance. For point or continuous service, it suits liquids that can act as dielectrics. Sensitivity increases with the difference in dielectric constants, δεR, between the liquid and the vapor space or between the two liquids. Special designs, involving coated and twin probes, are used when δεR is under 1.0, conductivities exceed 100 μmho, or to overcome probe build-up effects, and when vessel material is non-conducting. Typical accuracies claimed are ±0.25% of span. However, fluid properties affect measurements, so the method isn't suitable for changing conditions. Maximum conditions are 200°C at 100 bar and 400°C at 10 bar.
Ultrasonic. Suitable for point or continuous use, it is based on the time-of-flight principle. A sensor emits and detects ultrasonic pulses that are reflected from the surface of the liquid. The method is non-invasive, with some types being non-contact, and isn't affected by εR, conductivity, density or humidity. Maximum conditions are 150°C at 4 bar.
Load cells. Appropriate for point and continuous applications, such devices, which can be based on strain gauge or piezoelectric technology, measure the weight of the process vessel plus contents. Individual load cell accuracy of 0.03% of full scale is achievable but overall performance depends on correct installation practices to exclude external forces due to associated piping and equipment. For vessels with jackets, agitation and complex piping, it's difficult to obtain an acceptable accuracy. When the container can be totally isolated, as in final dispensing and filling applications, precision weighing can be achieved.
Tuning fork. This method can detect point liquid level but isn't suitable for viscous and fouling applications. Maximum conditions are 280°C at 100 bar.
Conductivity. Good for finding point level, it requires a liquid conductivity exceeding 0.1 μmho and frequently is used on utility and effluent pump control systems.
Figure 1 summarizes the nature and applicability of these measurement technologies. Figure 2 gives more details on their use for continuous measurements. Impulse line applications have not been considered for main process applications but can still find use on general services and less critical installations.
Of course, besides technical suitability, it's important to consider economics. Typical comparative costs, from lowest to highest, are: conductivity → capacitance → tuning fork → hydrostatic→ displacer → ultrasonic → load cell → radar → nucleonic.
APPLICATION CONSIDERATIONS
Selection also must consider both the process and its control.
Process. It's essential to understand the physical property variations of the process fluids and the phase changes that may occur within the process during normal and abnormal conditions.
Boilers, flash vessels and distillation column bottoms involve boiling liquids, resulting in noisy levels. Displacers in external cages frequently are used on steam generators and flash vessels, provided the process fluids are of low viscosity and relatively clean. The non-contact nucleonic method will prove most reliable for distillation column bottoms, where reproducibility is more important than absolute accuracy. While expensive, it can be more than justified given its value in providing stable column operation and in preventing reboiler fouling due to loss of level.
Avoid the use of impulse lines in level systems if the process pressure varies and there's a tendency for solids' formation due to freezing, precipitation or polymerization. Purging the lines with inert gas or process compatible fluids will have limited success and is high maintenance.
Nucleonic level detection provides a powerful tool to perform on-line process diagnostics. Typical applications include monitoring level profiles in tray towers, distribution in packed beds, locating level build-up and blockages in vessels, and general flow studies.
Control. Let's consider a general equation describing the output, m, from a three-mode (proportional-integral-derivative) controller:
m = (100/P)[e + (1/Ti)∫edt + Td (de/dt)] + mo
where P is proportional band, %; Ti is integral action time, min.; Td is derivative action time, min.; mo is steady-state controller output; and e is ±(Xset – Xmeas), the error between set point and process measurement.
Based on its form, we can predict the following behavior:
1. If there's no error the controller output will equal steady-state output, mo.
2. Controller gain is 100/P. So, increasing P decreases the controller gain with % change of output for same % error change reducing and vice versa.
3. The integral term, 1/Ti, indicates that as Ti rises its effect falls. An increase in error results in an increase in rate of change of controller output. Slow processes can use higher Ti, provided the process isn't too slow to absorb the energy change — if it is, cycling will result.
4. Decreasing the derivative term, Td, reduces its effect. Increasing error rate change increases % controller output change. In typical continuous process applications liquid level measurements are noisy; they present rapid changes in error with time, i.e., large de/dt. So, derivative mode never should be used — otherwise equipment damage may occur.
Continuous process applications often rely on surge vessels to minimize flow upsets to downstream units. The level is allowed to float between minimum and maximum values. Use proportional control mode alone with flow cutback override control.
Controlling level at a fixed point, such as for distillation column bottoms, requires proportional and integral control modes.
High integrity protection. For a level measurement deemed critical for plant safety it's common practice to install two or more redundant level systems. Redundancy implies elimination of the likelihood of a common mode failure, which can result when using identical methods, instrumentation and manufacturer.
Inherent in high integrity protection is the principle of fail-safe design. However, the total system needs in-depth study to determine the potential of fail-to-danger scenarios and to ensure testing facilities and procedures are acceptable.
Frequency of testing for satisfactory operation can dramatically impact system reliability. Unfortunately, conducting real on-line testing of level instrumentation generally is rarely possible because creating the process condition required, e.g., high level in a vessel, isn't feasible.
JOHN E. EDWARDS is a senior consultant with P & I Design Ltd., Stockton-on-Tees, U.K. E-mail him at [email protected].


