Process Puzzler: Sort Out Steam System Strategy
This Month’s Puzzler
We’re finally fixing some of the steam problems that have plagued our plant. The boiler failed and we’re replacing it.
Of course, our first challenge was obsolete drawings. Our boiler room and many plant pipe racks are a rat’s nest of active and abandoned pipe. Corporate is funding the boiler replacement project and has hired a firm to complete a fresh set of piping and instrumentation diagrams, rack drawings and isometrics. That firm is finding a lot of overloaded racks as well as thermal expansion issues that someone thought were easily solved with expansion joints that now leak unexpectedly.
And then the fight began. Corporate wants all the condensate returned to avoid an expansion of the make-up water. I hate this idea because half our users operate below 1,500-lb/h steam. A survey shows that 20% of the users consume 300 lb/h or less. Corporate also would like to reduce our blowdowns for the cooling tower and boiler although the city isn’t pressing us about our water consumption — we use river water from the city — and the area hasn’t suffered a drought in 20 years.
Then, there is the tendency to oversize our steam traps. I see 1-in. traps where the control valve is 1-in. or smaller.
Lastly, I would like the boiler replacement project to include a review of our boiler feedwater treatment. We use Type 316 stainless steel but still see rapid corrosion of our pipe; typically, pipe lasts only 8–12 years before it rusts away from the inside out.
We’re concerned that available funding won’t allow us to address all the problems. What is the best approach to make the most of the expansion?
Make Gradual Moves
Consider the following points:
1. Corporate’s desire to return condensate is excellent in a broad strategic sense of environmental stewardship and sustainability. However, it doesn’t make economic sense to return condensate from individual small users. See if you can lump several users with one condensate return system. Make a quick rate of return calculation for the condensate return system; its cost includes piping, pumps, monitoring and the condensate treatment system. If return doesn’t make sense, consider alternative uses before throwing condensate away.
2. Managing cooling water blowdown is another strategic issue for long-term reduction of water consumption, chemicals and blowdown treatment cost. Because water cost isn’t a pressing issue at your plant, you have time to plan for a gradual, calibrated move toward higher cycles of concentration or less cooling tower blowdown. So, run an experiment: measure the concentrations (say, by conductivity) in the blowdown and the heat transfer in heat exchangers. If water treatment includes scale/corrosion inhibitors and dispersants, you probably can go to higher cycles of concentration without adversely affecting heat transfer, scaling and corrosion. In the long term, consider:
• automating cooling tower blowdown;
• gradually moving to eco-friendly treatment chemicals;
• reusing blowdown for other applications. You may need to consider softener/reverse-osmosis systems.
• looking into the feedwater system.
3. If expansion joints are used in steam service, leaks could stem from water hammer caused by insufficient water drainage from the pipe, inadequate support structure and improper application of expansion joints. The new pipe rack design should take this and similar issues into account.
4. Corporate’s strategic long-term objectives are worthwhile but must take into account pragmatic considerations at the local plant. So, greater communication between these two groups would be productive.
GC Shah, consultant
Houston
Avoid A Poor Return
Clearly your boiler room is a mess. It would be nice if corporate projects addressed the mess created by earlier projects and their own ideas.
Returning all the condensate is a bad idea. Last year I did a study to show that returning condensate from a tank farm 1,000-ft away would cost more than it’s worth — and that’s with an existing pipeline, traps, pumps and recovery tank. Using some basic estimates for pipe construction for new systems, I wrote a nifty spreadsheet and estimated that, in general, any yearly average condensate recovery less than 500-lb/h wasn’t worth the effort.
Another problem with recovery is contamination. A single leak can shut down your boiler for a day, perhaps a week, erasing any savings you might claim. Remember that total dissolved solids requirements for steam are very low. A conductivity probe in the condensate recovery could thwart contamination but setting the probe could be a challenge, especially with cycling conductivity caused by boiler blowdown; without one, you’re stuck with chemical sampling and analysis.
Type 316 stainless steel isn’t all it’s cracked up to be (pardon the stress corrosion cracking pun), especially with the oxygen-starved conditions created to preserve carbon steel in boilers. Chlorine also can be an issue because you’re using river water. Chlorine interacts with some anti-oxidants, like sodium sulfite, to make hydrochloric acid. You may want to change the way you add boiler chemical, what, and where. Isolating the make-up water and treating it before the deaerator might be a good idea.
Oversizing steam traps is a common problem. As a general rule, choose a trap half a size smaller. So, a ½-in. trap goes with a 1-in. steam supply. Of course, check your demand first and allow for a surge during startup.
Dirk Willard, consultant
Wooster, Ohio
October’s Puzzler
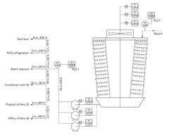
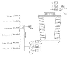
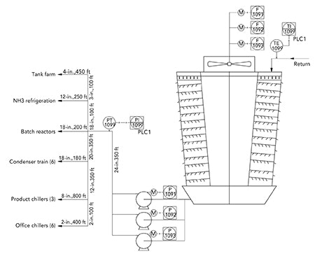
We’re in the dead of summer — the ambient temperature is already 95°F at 90% relative humidity — and our cooling tower (Figure 1) can’t cope. We must run at 50% capacity because we can’t keep the batch temperature in range; we’ve offset the process to make product when the ambient temperature is down, such as at night. The condenser on the ammonia refrigeration runs at far above normal temperature, raising the upper system pressure to near the equipment limit of 400 psig. Last week, we blew the relief on the raw materials cooler; on inspection, I saw that the seals on the delivery pump of a cooled product were blown, adding to our troubles. This inspired me to review the entire cooling tower system.
Figure 1. Unit can’t cope with summer conditions experienced by the plant, hobbling production.
Here’s what I discovered: 1) when we pulled the heads off the ammonia condenser, we found it full of assorted muck including tree seedlings and mud; 2) two office chillers replaced early this year never were inspected before they were removed; 3) we pulled the head on one of the distillation column condensers — the smallest one, at the end of the train — and found no fouling; relief valves have popped on the product cooler because of high vapor pressure.
The maintenance engineer strongly believes that one fouled head is no problem. Production wants inspections of the heads of all the exchangers as part of every outage. The project engineer thinks we should add cooling towers but install them to serve the ammonia system exclusively, allowing the reactors and condenser to consume most of the cooling water. Another engineer suggested inspecting more condenser heads and, if needed, installing a filtration system at the discharge of the cooling tower pumps. The instrument engineer recommends automating the cooling tower to increase the cooling and system pressure, thereby improving cooling throughout the system.
Do you think we’re in trouble? What’s the best bang for our buck?
Send us your comments, suggestions or solutions for this question by September 10, 2021. We’ll include as many of them as possible in the October 2021 issue and all on ChemicalProcessing.com. Send visuals — a sketch is fine. E-mail us at [email protected] or mail to Process Puzzler, Chemical Processing, 1501 E. Woodfield Rd., Suite 400N, Schaumburg, IL 60173. Fax: (630) 467-1120. Please include your name, title, location and company affiliation in the response.
And, of course, if you have a process problem you’d like to pose to our readers, send it along and we’ll be pleased to consider it for publication.

