Will You Really Realize Energy Savings?

Heat integration may deliver complications instead of expected benefits.
Sept. 10, 2009
5 min read

With regulatory changes for reducing carbon dioxide emissions likely coming into force, many plants will revisit energy integration to reduce net heat use. One oft-mentioned idea is to add inter-reboilers to towers. This allows for using lower-temperature heat sources to provide part of the duty to the tower. The objective is to usefully recover lower-temperature heat instead of rejecting it to air or water.

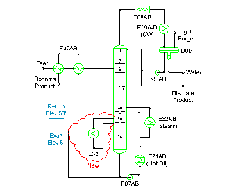
Figure 1 shows a product splitter with two inter-reboilers added. The first (E32AB) used two small exchangers with the plant’s low-pressure steam — which otherwise would be vented — to provide heat to the tower. This reduced hot-oil duty demand by 3.5 million Btu/hr. The inter-reboiler worked well.

Splitter with Inter-Reboilers
Figure 1. First inter-reboiler worked well but second (indicated by cloud) didn’t even start up. Because the first heat-integration step succeeded, the plant added a second inter-reboiler (E33) heat integrated with the bottoms stream. When attempting to start up the new exchanger, nothing happened.Plant operations staff puzzled over this for a while but never resolved the problem before other demands took priority. The unit was allowed to sit with the exchanger piped up but not operating. After some months the curious failure of E33 to work was nearly forgotten.[pullquote] As winter approached, an unexpectedly sudden storm dumped a surge of rain water on the overhead fin fans. Unit pressure widely swung. After re-establishing control, a plant operator noticed that the return line to the tower from E33, up to now cold, was hot. Investigation showed that E33 was working.With E33 working, staff made a second curious observation — the net hot-oil duty required in E24AB had barely changed. Reduction in required duty was so small that it was nearly impossible to detect.So now we have two mysteries: Why did E33 not work but then suddenly work? And why was no net duty saved?To grapple with the first question, let’s more closely look at Figure 1. Notice that the E33 outlet nozzle on the return stream to the tower is 32 ft below the tower return nozzle. If at startup (or any other time) the return line to T07 is full of liquid, how does this impact the liquid in the tower side of E33? The 32 ft of liquid gives a static head of 7 psi. The higher pressure raises the bubble-point temperature of the liquid by 40°F. However, bottoms temperature is only 30°F higher than tray 50 temperature. So, the static head in the lines down to E33 prevents vaporization on the tower side of the system.Sudden pressure drop induced by the rain storm lowered operating pressure below bubble-point pressure of the liquid in E33. Once some vaporization started, density in the return lines fell, reducing static head to E33. Thus, E33 will work once it’s been started. It just needs help starting up.Some plants do start up inter-reboilers by suddenly dropping tower pressure. Other, more controllable alternatives, use either a temporary inert gas injection into the return line or take some distillate product that vaporizes easily to start the liquid circulating in the side reboiler (see Figure 2).
Startup Options
Figure 2. To get inter-reboiler E33 operating requires temporary use of either inert lift gas or some distillate. As far as the second question, let’s analyze E33’s impact on duty. The first thing that inter-reboiler does is shift duty from the existing feed-preheat exchangers (E30AB) to a new place. Net energy savings depend upon two factors: how well the existing feed-preheat exchangers work in the first place, and how effective heat in the feed is versus heat in the side reboiler.Existing feed rate was 225,000 lb/hr at 165°F and bottoms rate was 38,000 lb/hr at 409°F. Before E33 was placed into service, bottoms product temperature after heat integration was 164°F. Temperature pinch limited the existing E30AB exchangers but, from a heat-recovery perspective, they worked very well indeed. Any duty in the new E33 exchanger would be matched 100% by a duty loss in the existing feed-preheat exchangers.Before E33 was operating, the feed-bottoms exchangers slightly vaporized the feed (~3.4% by weight). In general, shifting duty from feed to reboiler makes fractionation more efficient — as vapor and liquid rates in the tower are higher over more trays. The question is how much more efficient. T07 splits the feed so 187,000 lb/hr go overhead and 38,000 lb/hr exit as bottoms. Simply vaporizing the required amount of feed in the reboiler provides high internal flow rates. Efficiency gain on moving duty from preheat to bottoms is only about 10% of shifted duty. Energy savings totaled only 200,000 Btu/hr or 0.6% of reboiler duty.The addition of the side reboiler failed on three counts. First, designers didn’t consider the effect of static head, particularly its implications for startup. Second, the inter-reboiler stole duty from the feed preheat instead of adding duty to the system. Third, the process gained only minor efficiency benefits for shifting duty.Heat integration can save money. However, make sure you understand the entire system before making changes. Also, don’t forget startup requirements. More complex heat integration often means more complex startup procedures or adding special startup lines.

Andrew Sloley is a Chemical Processing contributing editor. You can e-mail him at [email protected].

Sign up for our eNewsletters
Get the latest news and updates