Fluid Handling: Don’t Get Tangled By Control Loops
Control systems reject disturbances. They move disturbances from where they are important to where they are unimportant. Typical examples are shifting a disturbance so it alters utility demand instead of composition or changes inventory in a process rather than rate. Liquid level is the most common inventory change.
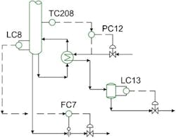
However, control systems also must cope with changing utility conditions. Figure 1 depicts a commonly used control scheme for the bottom of a column. Here, TC208 is the column bottoms temperature, which in this configuration is the vapor temperature above the reboiler return. Other columns may use the temperature of either the reboiler feed or return as the control point. Actually, though, for most distillation services, none of these locations is a great choice. A better option usually is the temperature some number of trays above the reboiler.
Figure 1. Configuration uses two cascade loops and one direct loop.
This control configuration operates nearly identical to a classic batch heater or simple exchanger heating loop. The system has little to no process deadtime.
Figure 1 shows three control loops:
• TC208 temperature control acts on the steam pressure controller PC12.
• LC8 level control adjusts the flow rate controller FC7.
• LC13 directly changes the condensate rate to maintain condensate pot level.
Both TC208 and LC8 are cascaded loops. The inner loop, which is the slave loop, obeys the signal from the outer, or master, loop.
Obviously, the simple LC13 with direct control is cheaper than either of the two cascade loops, TC208-PC12 and LC8-FC7, because it has fewer components. So, why use a cascade loop?
To appreciate why, we first must understand that disturbances can come from both the process and the utility system.
Process disturbances would include:
• composition changes that affect TC208; and
• rate changes that impact LC8.
Examples of utility (or downstream) disturbances would include:
• steam pressure changes that would affect PC12;
• condensate pressure changes that would impact LC13; and
• downstream operating pressure changes that would influence FC7.
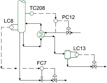
Figure 2. Cascade provides a faster and more-linear response.
If TC208 went directly to the steam control valve, changes in either steam system pressure or feed composition would disturb the TC208 control loop. If LC8 went directly to the bottoms control valve, alteration in either feed rate or downstream pressure would disturb the LC8 loop.
The purpose of a control cascade is to make utility system (and other external) disturbances easier to reject.
Figure 2 compares the calculated performance of a cascade system to a direct control system for a temperature loop very similar to TC208. The cascade loop has a smaller deviation from the setpoint and gets to the new operating point much faster.
What helps cascade loops work well? One of the most important factors is the speed of the inner loop versus the outer loop. Figure 1 shows two configurations of cascade loops: first, the TC208 loop resets a pressure controller; and second, the LC8 loop acts on a flow controller. In general, pressure loops like PC12 are very fast. Flow control loops like FC7 also are reasonably fast. Both these loops have reasonable process dynamics and work well with cascade loops.
It’s less clear from Figure 2 but cascade loops tuned correctly provide a response that’s much closer to linear than that of a direct control loop. The linear response makes the loop more straightforward — for both manual and automated control. In a way, we should consider a cascade loop as one of the original advanced control systems.
While cascade loops nearly always improve controllability, they do cost money. So, the critical question is whether they are worth the cost.
Let’s take a closer look at LC13. This is a direct control loop. The level instrument directly manipulates the bottoms flow rate. Changes to either the flow rate desired or the pressure drop available disturb this level. This system is affected by three major factors:
• composition changes at TC208 that result in steam pressure variations in the exchanger;
• rate changes that eventually affect both the steam pressure in the exchanger and the flow rate of condensate required; and
• downstream condensate-system pressure changes that impact the condensate flow.
Why is a direct controller being used instead of a cascade loop? The simple answer is that neither the level changes in the condensate pot or rate changes in the downstream condensate-handling system are particularly important. The condensate pot system, in this case, doesn’t justify the extra expense of cascade control.
Cascade control is a key element in most plants. It makes control more responsive and keeps operations closer to the setpoint. So, if you suffer control stability problems with direct control loops, consider cascade control to improve your operation.
ANDREW SLOLEY, Contributing Editor [email protected]


