May Process Puzzler: Boost the reliability of a solvent supply pump
QUESTION FROM MAY'S CHEMICAL PROCESSING
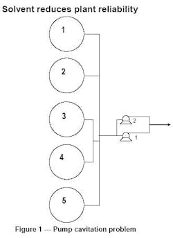
Toluene is used in manufacturing paint. Fresh solvent is pumped from a tank farm (Figure 1) to the color tanks. Tanks 1, 2, and 5 perform without a problem but tanks 3 and 4 are a problem with both pump 1 and 2. Cavitation is especially bad during the summer months; the tanks and pumps are outside. Pump 2 is the most troublesome. Seals are replaced twice as often with pump 2 as for pump 1. The pump inlet flange is directly connected to the concentric reducer for pump 2 but there is a 10-diameter spacer between the reducer and inlet flange for pump 1. Both pumps were installed with concentric reducers instead of eccentric reducers to save delivery time for fittings. Any suggestions on what can be done to improve the operation?
Figure 1
Probe all the problems
Pump problems are an accumulation of errors. Not a single one is directly responsible but acting together they are causing you trouble. You have long horizontal runs of pipe, concentric reducers, 90° elbows for the splits between the pumps, no straight pipe for one of the pumps, etc. Trouble begins when you cut corners. A popular one seen is tank inlet pipes terminating above the fluid level. The fluid then cascades into the tank picking up air (or in a padded tank, nitrogen). You can get around this if your tank retention time is long enough, but in the theme of cost reducing and cutting corners again, retention time these days is a minimum. The end result is entrained air. The last thing you want to do is give the air somewhere to gather. Once it starts to collect, it will eventually choke off the flow. A concentric reducer wont help here. If the eccentric reducer is installed upside down with the flat side down, it will make matters worse. Choked flow happens occasionally on end-suction pumps where the air collects at the eye of the impeller. In this case, you can burp the pump by shutting it off. The air will pass through the pump. It can then be re-started for a period of time until the air chokes the flow off again.
Now, for this particular scenario, lets assume this is not the case. However, youre pumping a highly volatile liquid. Youre heating it up in the summer. Plus, with the concentric reducer, youre now increasing the speed of the fluid, and thanks to Bernoulli, lowering the pressure. I suspect, and will assume, the toluene is flashing (creating its own vapor) in the reducer. The worst position is at the end of the reducer. No. 2 is taking this directly into the pump. No. 1 has a run of pipe to straighten the flow out (at least 10 pipe diameters). To fix the problem, you have several choices:
- Redo the piping: move the reducer away from the pump and change to an eccentric reducer (install flat side up) and for No. 2, pull its stream off at a 45° angle;
- Increase level in supply tank to increase suction pressure/NPSHA;
- Increase the pad pressure in the tank, thus increasing suction pressure/NPSHA (This could be negligible for atmospheric tanks.);
- Put the piping in the shade. Build an awning or cover.
Richard A. Nardone, product manager
ITT Industries - Goulds Pumps, Seneca Falls, N.Y.
Experiment to find the root cause
Problems with cavitation and lack of seal longevity are often due to how hard the pump has to work to get primed. The less work a pump must do, the longer the seals will last. In high pressure liquid chromatography, we elevate the solvent reservoirs so static head helps achieve prime. Since these large tanks cannot be elevated, perhaps venting will help? (Or, increase the pad pressure on the tank.) Another solution might be to change the diameter of the suction pipe, leaving more energy for the pump. On the discharge, increasing the outlet diameter may help. Another possible cause of seal problems might be seal materials talk to the seal vendor to confirm compatibility. Pump speed may also cause cavitation. A high RPM may cause problems with both pumps but be more apparent with pump 2. Cavitation causes the pumps to run dry, shortening the seal life. Problems with pump 2 may give some insight into ways to improve the performance of both pumps. I can relate this problem to one I had with cooling pumps in a Ford V8 Flat-head hot rod engine. When I put metal discs with holes in the discharge line, the water pumps ran cool without the discs, the pumps cavitated. Another thought is: could toluene viscosity be a factor? Viscosity decreases during the summer. This could cause the pumps to draw in air. With a few experiments, the pump performance could improve. (Look at the impeller style and pump internals as well as piping.)
Richard Ashley, process engineer
Barr Labs, Inc., Pomona, N.Y.
Install a Cheng
A Cheng imparts a spin to the flow which counteracts that imparted by the pump/impeller. It is doing work, so there is probably some pressure drop associated with it check the effect on NPSHA. I think minimal. If the concentric reducer is working well for pump 1, why is replacing the reducer in pump 2 so effective? I assume we were looking for a cost-effective alternative to re-piping. Alternatively, replacing the seal, with another type of seal, might improve seal life but not eliminate the cause of the short life or alleviate the cavitation. So...what goes next, the pump casing or impeller from cavitation erosion? Do the bearings fail because of vibration? I would caution against ignoring the noise. Another thought is concern for toluenes low dielectric constant (2.4 compared to 80.4 for water) it has a low conductivity. Ive investigated three accidents (one with a fatality) involving toluene transfer operations. Pumping toluene generates a streaming current of high voltages even when piping and equipment are properly grounded.
Robert S. Bryant, manufacturing engineer
Valent USA Corp., Walnut Creek, Calif.
Consider a flow conditioner
It seems the only significant difference between the pump with repeated maintenance issues and the stable pump is the lack of upstream piping. Most pumps require between three and 10 pipe diameters of unobstructed straight run upstream from their inlets (More may be needed depending on the number of bends.) This helps present a symmetric, swirl free and equally distributed velocity profile at the pumps impeller to ensure efficient operation and avoid premature wear. Flow through an elbow creates an undesired asymmetrical, uneven velocity profile with swirl entering the pump which results in cavitation, noise and excessive maintenance. A proven industry solution is a flow conditioner, which eliminates these flow disturbances by reshaping the velocity profile into a symmetric, equally distributed, swirl-free velocity profile. Installation is as simple as swapping out the existing upstream elbow and replacing a flow conditioner.
Don Lundberg, principal engineer
Vortab Company, San Marcos, Calif.
Increase pump 2s straight-pipe and reduce pipe losses
These pumps are experiencing cavitation problems. In the summertime, the liquid in the tanks heats up, increasing solvent vapor pressure, which lowers pump net positive suction head available (NPSHA). Pumps have a minimum required NPSH (NPSHR) to prevent damage to pumps by vaporization; this leads to bubbles forming, which collapse in the bowl of the pump under the pressure of the impeller causing damage. Typically, I would recommend 10 pipe diameters of straight suction piping (pump 2 does not have 10 diameters.) and eccentric reducers, but you may be okay with the concentric, since you are not having problems with tanks 1, 2, and 5. (The type of reducer is less critical than the layout of the suction piping.) Tanks 3 and 4 are piped together, before tying into the common header, which causes additional friction loss, decreasing the NPSHA. The additional elbow and tee (through branch) add the equivalent friction loss of (90 x pipe ID) of additional feet of piping. I suggest the following options for evaluation:
- modify the pump suction piping for tanks 3 and 4 to tie directly to the pump suction manifold, as with the other tanks;
- develop an NPSH calculation for the pump suction, with the tank nearly empty, in the summer (highest tank temperature, not ambient, and highest vapor pressure), based on the longest equivalent length of piping from the tank to the pump then, determine how close the NPSHA is to the NPSHR for the pump. Pump suppliers often recommend the available NPSH be at least 2 ft. higher than the required NPSH. (The ratio of NPSHA over NPSHR should be at least 1.3; for some situations, such as high vapor pressure or temperature, the ratio should be more like 2 (ANSI/HI 9.6.1-1998).)
Depending on the results of this calculation, consider additional modifications to increase the NPSHA such as:
- installing larger suction piping to decrease the friction loss;
- modifying suction piping fittings, valves, etc. to decrease the friction loss; piping changes may be difficult, requiring pump relocation;
- raising the tanks to increase static head (This may be difficult, because of connected piping, wiring, etc.);
- operating the tanks at a higher level of toluene in the tanks to increase static head;
- cooling the toluene in the tanks (This may be costly.);
- operating the tanks under pressure (This may be costly and tanks may not be rated for pressure. (An N2-pad must be considered tanks are padded to reduce vapor losses.);
- possibly modifying suction piping to pump 2 to provide 10 pipe diameters of straight piping before the pump suction, but this may require relocating the pump;
- possibly replacing the concentric reducers with eccentric reducers. Generally, eccentric reducers should be installed with the flat side up.
Tonya E. Wilson, PE, project/process engineer
Lauren Engineers & Constructors, Inc., Knoxville, Tenn.
Make corrections in suction pipe
First I would operate from the fullest tank or operate from two, or more tanks simultaneously, assuming that they are identical contents. Next, I would rerun the suction line to pump 2 straight to the header using an eccentric reducer and ensure that there are 10-diameters of straight pipe at the pump 2 suction. The flat side of the eccentric reducer should be on top for this application. Consider changing pump 1 to eccentric reducer. Replace some of the suction piping to reduce friction loss. Tanks 1, 2, and 5 have only two elbows before pump 1. Tanks 3 and 4 have four elbows. Pump 2 adds an additional elbow. Rerun pipe from tanks 3 and 4 straight into the header, or increase the common line size. Verify that any valves are not a reduced port variety.
Rich Reiter, process engineer
Hercules Incorporated. Brunswick Ga.
Reduce suction pressure (losses)
I would suspect a few improvements could enhance the system and minimize the pump seal losses and cavitation. Connect suction pipes for tanks 3 and 4 directly to the main suction header as for tanks 1, 2, and 5. Similarly, it appears the suction piping to pump 2 affects the performance and seal reliability. Reduce pressure drop in the suction piping. I would install a 45° y at the main suction header, where it splits to both pumps, to provide a branch to both pumps. Another idea would be to replace 90° elbows with 45° elbows at the suction to both pumps. I would install the 10-diameter long spacer and an eccentric reducer to each pump head suction connection. Lastly, consider insulating and possibly cooling (during summer periods) the suction line and pump head for added insurance.
Mark Wilson, Sr. manufacturing engineer
Schering-Plough HealthCare Products, Cleveland, Tenn.
Increase the static head, redo the suction piping
The situation sounds like an NPSH problem. The problems increase during the summer as the warmer temperatures increase the vapor pressure, and reduce the NPSHA. The problem is worst with tanks 3 and 4 due to the different piping arrangement creating unnecessary friction losses in the suction line. Using concentric reducers also contributes to the problem as entrained gas accumulates at the top of the reducer until the bubble is sucked into the pump. Another problem with the pipe setup on the inlet of pump 2: at least 10-diameters of straight pipe are required. This spool minimizes turbulence in the suction line. Some possible solutions are: lower the pumps or raise the tanks to increase the NPSHA, redo the piping between Tanks 3 and 4 to minimize friction losses, remove the concentric reducers and replace with eccentric reducers, increase the inlet pipe length feeding pump 2. One question would be, is it cheaper to fix constant seal leaks or shut down the process to correctly fix the problem? (The EPA fines for seal leaks.)
Travis DeFries, plant engineer
Archer Daniels Midland, Decatur, Ill.
Add spacer to pump 2 suction
In the summer months, vapor forms and this may be causing the cavitation. A 10-in. spacer should be installed in the suction piping to pump 2. The spacer on pump 1 is keeping the vapors from going directly into the pump suction.
Jose M. Sentmanat, consultant
Conroe, Texas
Use eccentric reducers
This cavitation problem is occurring due to a vapor pocket that is created in the reducer. Summer heat is vaporizing enough toluene to accumulate in the concentric reducer and the 10-diameter spacer. This vapor is being sucked into the pump, thus lowering the NPSHA. There are two potential ways the problem could be solved. They could be used in combination or individually: 1) replace concentric reducers with eccentric reducers; 2) If concentric reducers are the only choice, then vent the vapor from the problem fittings to the storage tank vent. This will relieve all generated vapor to a safe place. If the reducers are replaced, install the eccentric reducers with the flat side on top.
Girish Malhotra, PE, president
EPCOT International, Pepper Pike, Ohio
Increase the NPSHA
The problem here is that the inlet suction pressure of the pumps is below the vapor pressure of toluene when pumping from the number 3 and 4 tanks. Assuming no differences between the piping and tanks, we can rule out these potential causes. The problem is the additional friction losses for the troublesome tanks. Each pipe bend increases the pressure loss significantly. Those losses combined with the losses because of the straight pipe lengths are sufficient to drop the available suction head at the pumps below the vapor pressure of toluene. In the summer when the product is warmer, the vapor pressure of toluene is higher and the problem is exacerbated. The problem is worse with the No. 2 pump simply because it has more bends in its piping and hence higher line losses in the inlet piping, and a lower available suction head. Several things can be done to reduce or eliminate this problem. First remove the additional bends at the Nos. 3 and 4 tanks and pipe them directly to the suction header. This in itself should eliminate the problem. Other suggested changes are to change out the piping bends to long radius bends, reduce the over all suction piping length by moving the pump closer to the suction header, lower the pump below its current elevation to increase the static head from the tanks, insulate the tanks and piping to reduce thermal gain from the sun in the summer, and increase the tank blanket pressure on the tanks. A short-term solution, which might be used to evaluate the suction head problem, would be to use the tanks only when they are at sufficient level. This level would need to be determined.
Patrick Richards, senior instrumentation designer
Irving Oil Refinery, Saint John, N.B.
Turbulence?
Nothing is said about temperature of the toluene, other than the problems are worse in the summer; knowing the temperature of the process stream, the pressures at the tanks and at the suction of the pumps would be useful in diagnosing where the specific fixes need to occur (i.e., vapor pressures, NPSHA, areas of serious turbulence, inlet recirculation). Based on the diagram, turbulence of the process fluid is likely an issue (from tanks 3 and 4) due to the torturous path and the elbow right at the inlet to pump No. 2 does not help matters.
The possible solutions (in order of ease of implementation):
- Start running both pumps and pinch back the downstream (discharge) flow off each pump to satisfy process conditions; this backs the pumps up their curves where they should require less NPSHR and hopefully reduce cavitation.
- If the pumps can be fitted with suction inducers, cavitation can be reduced dramatically. Also, install flow straightening vanes (anti-swirl) in the elbow before pump 2 and into the line into pump 1 this should reduce the seal failure issues (to some degree).
- That the pumps seem okay on tanks 1, 2 and 5 suggest the concentric reducers into the pumps are not a big issue, but they could be contributing with inlet recirculation flow, when on tanks 3 and 4; if inlet recirculation flow is apparent, change to eccentric reducers. The eccentric reducers should be oriented with the flat side on top.
- The flow may be extremely turbulent from tanks 3 and 4 due to the elbows before reaching the main header, so piping the tank flow from 3 and 4 directly into the main header may help.
- Insulate the lines from tanks 3 and 4 and the pumps may reduce cavitation, by keeping the toluene cooler, hence changing the vapor pressure point, during the summer months.
Conrad J. Horvath, rotating machinery engineer
Syncrude Canada Limited, Fort McMurray, Alta.
Reduce the pipe pressure drop
Toluene has a vapor pressure of 22 torr (0.425 psia) at 20oC (68oF) and is obviously causing NPSHA problems by flashing and subsequently causing cavitation. It can be deduced from Figure 1 that the suction piping is the cause of the problem. Tanks 1, 2, and 5 can supply fluid without a problem because the suction route from those tanks only has 2 elbows to flow through. However, tanks 3 and 4 have to supply fluid to the pumps by flowing suction fluid through a minimum of four 90° turns just to get to pump 1. An additional two 90° turns are required to get to pump 2. All these 90° turns (whether elbow or branch tees) are the culprits leading up to the problem. Pump 2 suffers because of all the 90° turns mentioned and also because it has no suction calming distance in its proximate entry suction piping as does pump 1.
A better installation is shown in Figure 3:
- Note that I try to space the pumps so that they receive an equitable suction route from each tank as much as is humanly possible, given the odd number of tanks;
- The suction entry to each pump should have an eccentric reducer prior to entering each pump, and the suction line to each pump flange should be approximately 10 to 15-diameters long (and straight).
Art Montemayor, senior process engineer
Universal Ensco, Inc., Houston, Texas
Check the pump selection, change the suction pipe
Reviewing the piping drawing it would appear that the No. 2 pump suction is limited or restricted to some extent. The additional elbow so close to the suction will also cause a problem. The cause for the seal failures is the lack of pump suction. The lack of adequate suction will cause heat to generate in the pump stuffing box and contribute to premature seal failure. As for the cavitation caused by the seasonal temperature the specific gravity of the fluid will change and this should be considered in the selection of the style of pump required to perform in the intended function required for year around service. Figure 4 would be an improvement. It is always a very good practice to design the suction of a pump without any turns in the piping. The lower set of pumps with the dark lines would be the best design.
George A. Easom, maintenance training supervisor
Georgia Pacific, Cedar Springs, Ga.
|
JULY'S PUZZLER |
|
The research department is introducing a new color additive. This additive is blended with a 2-hp high-sheer mixer prior to addition to a weigh-cell feeder (Figure 2). The feeder drains to a soap plodder (mixer) and eventually product is extruded as bar soap. The specific gravity of the new liquid is 20% higher and viscosity is 10-times greater than the additive used in the past. Calculations show that the power draw by the high-shear agitator will exceed the motor limits. Because the new product will roll-out in a few weeks, we need a short-term solution quick. What alternatives will allow production to continue? Send us your comments, suggestions or solutions for this question by May 5, 2006. Well include as many of them as possible in the June 2006 issue. Send visuals --- a sketch is fine. E-mail us at [email protected] or mail to ProcessPuzzler, Chemical Processing, 555 W. Pierce Rd., Suite 301, Itasca, IL 60143. Fax: 630 467-1120. Please include your name, title, location and company affiliation in the response. And, of course, if you have a process problem youd like to pose to our readers, send it along and well be pleased to consider it for publication. |



