Take the pressure off pressure control
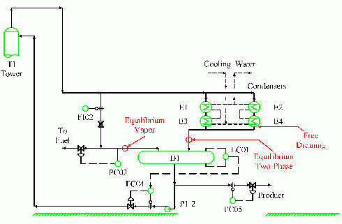
Hot vapor bypass seems to suffer from a bad reputation, as I noted last month, compared to other methods of tower pressure control. So, well continue to investigate different reasons why it may fail by again examining the gas plant depropanizer tower covered in Januarys column. Figure 1 shows the column control configuration before modifications were made and gives process stream conditions for the vapor relief line and the condenser outlet.
The tower overhead vapor, which is in equilibrium with the top tray liquid, is at its dew point. The vapor is normally considered still at equilibrium conditions downstream of the hot-vapor bypass control valve (Figure 1). Thats not strictly true. The vapor superheats slightly due to pressure drop across the control but the impact is negligible.
Figure 1. In this setup, temperature cant be adjusted to compensate for composition changes.
As built, the condensers drain by gravity into the overhead drum. The outlet nozzles on the exchangers are large. Therefore the exchangers freely drain and contain no significant liquid level. Under these conditions, little or no subcooling of the liquid distillate takes place in the condensers. Figure 1 reflects this by showing an equilibrium product (bubble point) liquid leaving the exchanger.
The total result is that the overhead accumulator has two feeds a close-to-equilibrium vapor and a close-to-equilibrium liquid. Mixing two streams at very close to equilibrium conditions produces little change in the relative vapor and liquid rates.
This has two consequences. First, the average vapor rate to fuel is set by the rate through the manually controlled valve (FI02). The configuration shown cannot reduce the long-term average loss to fuel below that allowed through the bypass valve. Fuel losses will be relatively high. Second, the overhead drum is at equilibrium conditions.
For an equilibrium system, temperature, pressure and composition are related. Fixing two of these conditions sets the third. Changing one forces compensating changes in the others. By definition, the control systems objective is to set the pressure. Therefore, any changes in composition and temperature must compensate for each other.
So, when the composition of the overhead product changes, the operating temperature of the drum should shift to compensate. However, this control scheme has no way to regulate the drum temperature. As on-site observation clearly underscored, the operators cannot control the unit operation. The tower temperature profile and product composition vary as the operators attempt to chase the product composition.
The key point is that the drum operation needs to decouple the pressure, temperature and composition. This is possible if the overhead drum isnt in equilibrium. To get a non-equilibrium operation requires a seal loop in the condenser outlet to the drum (Figure 2), to assure that the condensate is subcooled.
Figure 2. Decoupling temperature from composition makes the system much easier to control.
The hot equilibrium vapor in the drum is now at a different temperature than the liquid. A thin layer of liquid at the interface is hotter than the rest of the liquid in the drum. However, the bulk liquid temperature and the product liquid temperature are much colder. Typically, the liquid is subcooled. With composition control unlinked from temperature control, the tower is much easier to control.
Cutting the linkage between overhead product temperature and composition is one of the major benefits of hot-vapor bypass control.


