Many plants must carefully monitor pH. Accurate readings require a clean and properly calibrated pH sensor. But how do you determine when it's time to remove a sensor for a cleaning or a calibration? And should the sensor undergo a cleaning, a calibration check, and a calibration or only one or two of these?
What to do can be confusing. Some processors' operational guidelines don't adequately detail the timing or procedures for pH sensor maintenance and calibration while other chemical makers call for many more actions than actually required.
So, whenever possible, users should develop their own maintenance and calibration schedule. It's fairly straightforward to do this.
First, take a newly installed pH sensor out of the process after a set amount of time, perhaps a day or two, to perform a visual inspection. If with the naked eye you find no debris or fouling on the electrode and reference surfaces, rinse the sensor in distilled water and perform a buffer check. This involves placing the sensor in the calibration buffers you typically use. If the sensor reads within the tolerances defined in your operational procedures in the offset (7 pH) and span buffers (4 pH), it needs no further action and can be reinstalled.
Repeat this exercise every few days until you see a change in either the level of debris/foulant on the electrode and reference surfaces, or you get readings that exceed the tolerance. This identifies the interval at which you must perform maintenance.
Now, you must determine whether the sensor just needs a cleaning or a cleaning and recalibration. First, clean the sensor (see below). Then, retake readings. If these fall outside your pass/fail criteria, a cleaning alone won't suffice.
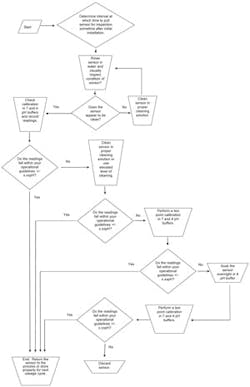
Figure 1 summarizes the overall procedure.
CLEANING THE SENSOR
Accuracy suffers if the glass measuring electrode becomes coated and the reference electrode assembly gets coated, plugged or otherwise contaminated by the process solution. You always should aim to keep the sensor as clean as reasonably possible.
When the electrodes do require cleaning, remove the bulk of contaminant by carefully blotting/wiping away debris. Don't rub too vigorously as this may cause static charge. Rinse the sensor in warm tap or distilled water.
A water jet from a faucet or spray bottle might remove a slight coating or scaling. For more entrenched coatings, immerse the sensor for up to five minutes in a hot water solution containing a dishwashing detergent (such as Dawn) that doesn't have abrasives or lanolin and then lightly scrub the electrode for a few seconds with a soft bristle brush.
If detergent cleaning can't remove the coating, you may have to dip the brush in a 2% hydrochloric acid solution and then lightly scrub the electrode for a few seconds, or soak the electrodes in such a solution for a few minutes to really work at attacking the contaminant.
If that still doesn't suffice, you may need to resort to a higher concentration of acid, or an alkali or solvent, depending upon the nature of the contaminant (Table 1). To avoid risk of producing poisonous hydrogen cyanide gas, don't use 5%–10% HCl if the sensor has contacted a solution containing cyanide.
Immediately after cleaning, rinse the sensor in water and place it in tap water or a 7 pH buffer solution for a few minutes to allow it to stabilize. Then, retake readings.
If measurements now are within your operational tolerances, reinstall the pH sensor. If not, it's time to put in a replacement unit.
FRED KOHLMANN is analytical product business manager for Endress+Hauser, Greenwood, Ind. E-mail him at [email protected].


